
本文自南都·湾财社
采写 | 南都·湾财社记者 张海霞
编辑 | 王琦璋
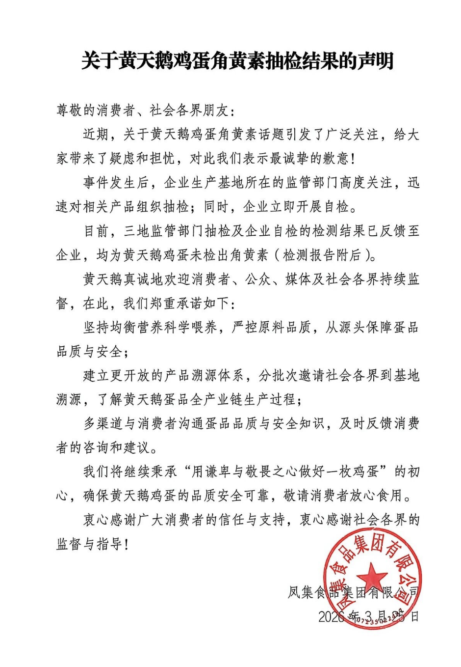
3月25日下午,陷入“色素门”争议的黄天鹅在官方微信公众号发布检测结果称,目前,长兴县、原州区、盐亭县三地监管部门抽检及企业自检的检测结果已反馈至企业,检测结果均为“黄天鹅鸡蛋未检出角黄素”。
黄天鹅表示,事件发生后,企业生产基地所在的监管部门高度关注,迅速对相关产品组织抽检;同时,企业立即开展自检。
南都湾财社记者注意到,此次检测结果的公布,是黄天鹅对近期舆论质疑的首次官方数据回应。

来源于黄天鹅官微。
打假人检出角黄素,双方陷入争议
此次风波源于3月中旬知名打假人王海团队的接连爆料。3月15日前后,王海团队公布两份检测报告,分别称在许昌胖东来超市购买的黄天鹅鸡蛋检出角黄素0.399mg/kg,在永辉超市购买的黄天鹅鸡蛋检出1.65mg/kg。

“王海团队”检测报告。
据了解,角黄素(斑蝥黄)是一种类胡萝卜素,在自然界中广泛存在于藻类、真菌及甲壳类生物中,同时也是全球蛋鸡行业常见的饲料添加剂,用于使蛋黄呈现橙红色。由于黄天鹅长期以“天然植物性饲料”“蛋黄自然金黄”等作为核心宣传点,这一检测结果迅速引发舆论关注。

黄天鹅公布的检测数据结果。
3月15日晚,黄天鹅母公司凤集食品集团有限公司发布官方声明,强调网传“检出即等于人工添加”属于严重误读、混淆视听,该数值属于“天然本底水平”,产品从未添加任何人工合成色素。

核心争议:角黄素来源成双方焦点
围绕鸡蛋中的角黄素究竟从何而来,双方展开了多轮交锋。
王海团队对媒体指出,鸡只吃玉米、万寿菊和辣椒红等天然饲料不会产生角黄素,鸡自身也无法合成,“只要鸡蛋里检出明显角黄素,一定是人为加进去的”。
黄天鹅董事长冯斌则在3月16日回应南都湾财社记者采访时,从商业逻辑角度予以反驳。他指出,若以着色为目的,饲料中需添加4~8mg/kg角黄素才能显色,反观检出数值远低于有效剂量,“从商业逻辑上不具备添加动机”。
黄天鹅方面同时表示,公司每年采购万寿菊、辣椒等天然植物提取物的成本高达上千万元,“微量添加角黄素金额占天然色素总成本不足1%,达不到改善成本的目的”。

专家:检测技术无法区分天然与人工来源
中国农业科学院饲料研究所研究员武书庚向南都湾财社记者表示:“由于角黄素的人工合成结构和天然结构完全一样,当前的技术不足以区分鸡蛋里的角黄素到底属于人工合成还是自然沉积。”
中国农业大学食品科学与营养工程学院副教授朱毅也指出,当前检测技术只能精准测定角黄素总含量,无法区分来源,“要结合鸡的养殖背景、原料来源、投喂记录等综合研判,不能仅凭成品蛋检测下结论”。
王海团队也承认了这一技术局限。相关负责人在受访时表示,严格来说“有可能做得更接近,但难靠一次常规成品检测完成”,目前尚未找到可以使用稳定同位素等更先进技术出具CMA报告的机构。
此前,许昌市市场监管部门表示,已收到相关举报,正在核查中。截至发稿,监管部门的调查结果尚未公布。
恒正网配资提示:文章来自网络,不代表本站观点。